国办函〔2026〕2号
各省、自治区、直辖市人民政府,国务院各部委、各直属机构:
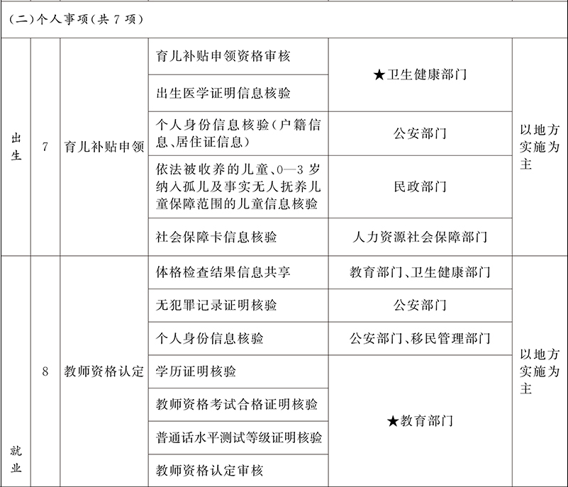
《“高效办成一件事”2026年度第一批重点事项清单》已经国务院同意,现印发给你们,请结合实际认真组织实施。
各地区各部门要认真贯彻党中央、国务院关于优化政务服务、推动“高效办成一件事”的决策部署,坚持问题导向和目标导向相结合,统筹线上和线下政务服务渠道,因地制宜推进新一批重点事项落实落细,持续优化已推出重点事项服务,推动政务服务从“能办”向“好办、易办”转变。要强化“高效办成一件事”理念,聚焦经营主体和群众关切,结合实际积极探索推出本地区本部门特色事项和高频服务,推动在更多领域更大范围实现“高效办成一件事”。
国务院办公厅
2026年1月9日
(此件公开发布)
“高效办成一件事”2026年度第一批重点事项清单







